Description
Hexagon is proud to announce the availability of Romax DT 2024.1, released as part of the full Romax software suite. The following article contains some overview information about the new features in Romax DT. Customers can get more information on these features on the Nexus Documentation Center. If required, please see this article for full instructions on how to gain access to this information on the Nexus Documentation Center. An on-demand webinar What’s New in Romax 2024.1 is also available, where Kris Kouumdjieff, Product Manager – Romax, explains some of the highlights from the 2024.1 release of the Romax software suite.
Romax Spectrum
Advanced JMAG-Designer Interface for eNVH Optimisation
The drive towards zero prototypes calls for CAE solutions that not only give accurate predictions, but which also support variability analysis and rapid what-if studies. In the field of electric powertrains, it is noise and vibration that has proved to benefit particularly from a simulation-led design approach.
To allow easy optimisation of electric powertrain noise and vibration, the ability to perform automated studies of the combined effects of both motor and gearbox design changes is needed. Therefore, this release of Romax Spectrum introduces a new feature, the “JMAG Force Automator,” which allows the modification of electric machine parameters and the generation of excitations from a JMAG Designer analysis to be controlled from within Romax DT. This enhancement allows workflow automation, parametric studies and optimisations to be performed with ease.
This development also eliminates the need to export and import files manually, making the process more efficient and less error prone.
- Model parameters can be tweaked to easily compare NVH performance
- Excitations can be generated within the parametric study and batch running
- New actions and targets were added to parametric study and batch running to see the effect on excitations
- Metadata is added when importing excitation data from any source
Improved Handling of Large Models for Dynamic Simulations and Export
This development addresses two issues faced by users running dynamic analysis on large models
- Memory issues caused by larger numbers of degrees of freedom in dynamic models (typically when running models with large numbers of condensation nodes such as electric powertrains with skewed rotors)
- Extended simulation time when dynamic models are exported caused by the need to run the dynamic analysis more than once during an export operation (e.g. Nastran or Optistruct substructure export, VI-grade export or Acoustic analysis)
Improved memory management has fixed these issues by making use of file streaming and caching, reducing the amount of data held in memory and avoiding unnecessarily repeated dynamic analyses.
There are no changes to how the user interacts with the software and there are no changes to results caused by this development.
NOTE: This feature was initially made available to users of 2023.1 via an update (240212) in February 2024. This is the first major release to include this feature.
Actran Export: Compatibility with Actran 2024.2
Romax Acoustic Analysis includes the Actran Export feature to pre-process and export a set of files for further analysis using Actran. Changes to the file format specifications for Actran in the Actran 2024.2 release means that the files exported by Romax versions 2023.1 and earlier will not be compatible with Actran version 2024.2. This new feature allows users of Romax 2024.1 to choose whether to export files that are compatible with Actran 2024.1 (and earlier) or Actran 2024.2.
- For users of Romax version 2023.1 who want to use Actran version 2024.2, an update to Romax 2023.1 which includes this feature will be released in a future update.
- Until this update is released users of Romax 2023.1 will have to manually edit the Actran files.
- Romax versions earlier than 2023.1 will not be compatible with Actran 2024.2 and the Actran files will have to be edited manually.
Romax Enduro
Cylindrical Gears – ISO1328-1:2013 Gear Accuracy Specification
Gear accuracy is a measure of manufactured gear quality and affects durability, noise & efficiency. Higher quality gears will give improved performance, but cost more to produce, have longer manufacturing times and potentially higher scrap rates
This development adds the ability to specify cylindrical gear accuracy according to ISO 1328-1:2013 to complement the older implementation of ISO 1328-1:1995. This is an important enhancement as the latest ISO 6336:2019 rating used by Romax Enduro to assess gear durability is not compatible with the older version of ISO 1328.
- Ability to specify different quality parameters/grades for each gear
- Specification of individual grades or individual deviations
- Ability to approximately compare different quality standards
- Addition of quality specifications as variables in Parametric Study and Batch Running
- Estimation of grades when specifying deviations and helpful messages guiding the user
Note that because all the quality standards work slightly differently, setting individual parameters and comparing between standards is an approximation. In a lot of cases, this can cause non-compliance with the standard. However, Romax users have to deal with these situations frequently, so this development is designed to be flexible and transparent to the user. Colour coding and helpful messages make it clearer to the user. It is the responsibility of the user to check if the results are suitable for their specific requirements.
DIN 7190 Interference Fit Calculations
The DIN 7190-1:2017-02 (“DIN 7190”) standard has been implemented enabling calculations of various properties of interference fits between bearings, gears and gear loads and their respective shaft or housing.
Key features:
- Calculation of typical results including torque and axial capacity, press in force, elastic/plastic stress state, outer part joining temperature, Speed at 10% joint pressure drop and several safety factors
- The Connection Interface Details dialog has been redesigned to make it more user-friendly and accommodate DIN 7190 draft results and settings and standard tolerance classes (see ISO tolerances for gear and bearing press fits)
- New DIN 7190 report with full duty cycle results and detailed individual load case results including intermediate parameters
- Helpful checks and messages that guide the user in case of issues
- Available for all press fits – bearings, gears and gear loads
This functionality allows evaluation of press fits according to DIN 7190 within the context of the gearbox design. Note that some adjustments and interpretations have been made to make the standard work in the Romax workflow – these are detailed in the software Help.
Cylindrical Gears – Plastic Gear Rating Extensions VDI 2736-2
This contains extensions to the VDI 2736-2:2014 standard which has been implemented in Romax Enduro.
- Support for multi-mesh temperature calculations
- Damage calculation for load cases and duty cycles
- Life calculation for load cases and duty cycles
- Updates to the mesh deformation calculations
These functions are not explicitly in the standard, but appear in other gear and bearing standards so are commonly used by engineers.
NOTE: This feature was initially made available to users of 2023.1 via an update (240212) in February 2024. This is the first major release to include this feature.
Export Raw Data from Spline Contact Plots
We have added a new option to the Spline Coupling Properties dialog to allow files containing raw data from spline contact plots to be exported in .csv format. This has the following advantages:
- Individual data points can be interrogated
- Data can be used by other applications
Legacy Setting for Internal Gear Bending Form Factor YF in ISO 6336 2006
A correction in ISO 6336-3:2006 gear rating can cause a drop in safety factors, so a legacy setting has been added to the R20 tab under the Gears section. This allows users to reproduce the old results so as not to disrupt ongoing and past projects. The setting is named:
- Use legacy ISO 6336-3:2006 form factor formula 10
The new legacy setting behaves like all other legacy settings – it is enabled automatically for legacy models. Newly created models in 2021 or later will not have it enabled by default. It is also disabled if the settings are reset to factory defaults.
The correction is in the use of rhofPv instead of rhofP as stated in ISO 6336-3 2006 equation 10. ISO-TR 6336-30 2017 example 6 validation and also ISO 6336-3:2019 correctly use rhofPv
Romax Energy
Cylindrical Gears – Changenet Gear Loss Model Enhancement
In previous releases of the Changenet gear loss model the gear meshes were required to share a singular lubricant sump (defined at the gearbox level), from which all lubricant properties were derived.
This enhancement allows for individual gears to have a separate lubricant applied, with the differing properties that affords.
Romax Spin
DIN 7190 interference fit calculations
See the Romax Enduro section above
Common Features
Modelling and Usability
ISO Tolerances for gear and bearing press fits
Press fits have been used in Romax for many years to enable the calculation of bearing radial internal clearances, hoop stresses, shaft fatigue and also the new DIN 7190 interference fit calculations. In this release, press fits can now be defined from ISO standard tolerance classes by selecting from drop-downs. The deviation values will be populated automatically according to the relevant standard.
- ISO 286-1:2010 for gears, shafts and housings
- ISO 492:2023 for bearings
This enhancement allows the user to easily choose standard tolerance combinations instead of manually specifying deviation values. This will save users time and reduce errors by removing the need to look up the appropriate deviations in the standards.
Parametric Study & Batch Running enhancements
The following enhancements have been added to Parametric Study and Batch Running:
- All missing 2D and 3D plot types within the micro-geometry results windows (both gearbox TE and isolated mesh), as options for the Plot type argument within Arguments for Actions, for the actions; Output Mesh 2D Results and Output Mesh 3D Results
- Inputs of a loose micro-geometry analysis case as variables
- Static and dynamic load ratings of bearings as targets/results
- An action to apply the estimated worm grind manufactured bias from lead crown, equivalent to pressing Apply bias in the Gear Bias Modification dialog
Note that for some results to be shown the relevant components and/or settings need to exist in the model (e.g. the 3D plot “Local linear wear” requires a plastic gearset). It is generally recommended to run the model first and check you can see the result you want in the interactive GUI before using the parametric study.
2D-Worksheet Usability Enhancements
A number of small enhancements have been made within the 2D worksheet to improve usability.
- Modelling defaults for changing the default 2D worksheet component dimensions and load case definitions. This helps users in different industries and applications set appropriate defaults.
- Press fit and keyway visualisation for bearings to help identify at a glance if press fits and key ways are specified and make consistent with the shaft worksheet
- Setting to invert zoom direction for shaft worksheet and gearbox 2D worksheet to make zoom directions consistent with other worksheets, or optionally revert to the old behaviour if preferred
- Improvement to display of unbalance loads to make them easily identifiable
- Tooltips added for shaft position and centre distance locks to make their purpose clearer
Support for Load Case Dependent Variables in Summary Results Duty Cycles
A “Summary Results Duty Cycle” is a type of duty cycle that is more memory efficient than the standard “Full Results” duty cycle. It is designed to be used for very large duty cycles containing many load cases. To make this possible only the summary duty cycle results are saved with the model and specific load cases need to be rerun if detailed inspection of results is required. The other key benefit of summary results duty cycles is that the UI remains more responsive, even for very large models. Summary Results Duty Cycle are enabled via a user option when first creating a duty cycle.
Summary Results Duty Cycles however do have a number of limitations. Prior to this release one key limitation was a lack of support for load case dependent variables (such as bearing preload for example) which allow parameters of the model to be varied with load case. The 2024.1 release addresses this this by adding support for almost all load case dependent attributes.
There are several component types and associated dialogs in Romax DT which contain load case dependent attributes. These dialogs are now also compatible with summary result duty cycles and can use load-case dependent attributes. Previously, these values only worked with load cases on a traditional duty cycle. Some of these dialogs include, but not limited to:
- Rolling element bearing
- Journal bearing with hydrodynamics
- Rigid connection
- Point load
- Stiffness bearing
Romax Application Version in Customised Reporting
New customised reporting templates will now display the Romax application version used to create it in the report header.
The application version is also available in the Design Data dataset and can be added manually to any template using the Template Designer.
This allows for the easy cross-referencing of generated reports to the application version that created it.
Gears
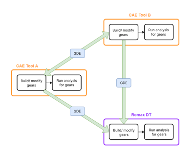
Cylindrical Gears – GDE Import of Macro-Geometry
Import of macro-geometry parameters of spur and helical gears in the Gear Data Exchange (GDE) format as defined in VDI/VDE 2610. This is an open format supported by other software, so it can be used to transfer gear designs from other tools into Romax.
- Supports versions 2.7-3.3 of the GDE schema
- GDE files can be used to add gears to an existing gear set, create new gear sets, or overwrite existing gears
- Existing gears can also be overwritten in batch and parametric study
- Imports pre-finish and finishing tool data if present
- Attempts to find a gear material from in the material database with a matching name to the material_designation in the gear_data entry of the GDE file
- Creates gear meshes from the mating data in GDE files that define multiple gears or a gear set
- As part of this development, we also updated our GDE export of cylindrical gear design parameters to 3.3, and added more parameters.
- For more information about exactly what parameters are imported and exported, see the Help page in the software titled – Import and export of Gear Data Exchange (GDE) files
Cylindrical Gears – Report Helix and Pressure Angles including Micro-Geometry Slopes
When lead/helix slope modifications are applied as gear micro-geometry, this effectively changes the helix angle of the gear flank by a small amount. Similarly, profile/involute slope modifications change the pressure angle. This development calculates these modified helix and pressure angles considering the micro-geometry modifications. It reports them in the micro-geometry worksheet and as targets/results in Parametric Study and Batch Running. The new parameters are:
- Signed helix angle plus lead slope
- Normal pressure angle plus profile slope
These parameters can be useful for including in gear drawings and understanding and sanity-checking the direction of the slopes of the micro-geometry modifications.
Cylindrical Gears – Bulk Export of Raw Contact Patch Data
We have added a new option to the Contact Patch Report window to bulk export the selected plot data in *.txt format. This will allow a user to import this data to another analysis package (i.e.: desktop spreadsheet software) for analysis or display.
CSV Gear Import/Export– Licensing and Usability Enhancements
The CSV gear import/export feature no longer requires a CAD Fusion license and installation. The CSV Import/Export options have been moved to File > Import/Export from any worksheet and Modelling > Import/Export from the detailed gear worksheet.
The CSV gear import/export is now more widely available and easier to find via the ribbon menu.
Bearings
Custom Mesh Load Factor K_gamma for Planetary Bearing Life Calculations
The intended use of the mesh load factor K_gamma (Kγ) is to allow users to override the planetary load share predicted by the Romax static analysis when used for further post processing. This enables component results to account for variability not included in a single analysis at a single carrier position. The approach originates from gear rating and has been adapted for planetary bearing analysis.
Mesh load factors Kγ for both gears and bearings separately have been available in previous versions of Romax. The capability specifically for bearings has been enhanced to give users much more flexibility and more comprehensive results.
- The existing conservative default values based on number of planets according to GL 2010 have been preserved
- It is now possible to override the default with a user defined value
- It is now possible to enable and disable the use of the mesh load factor Kγ , view the grouped bearings that will be averaged and factored prior to running analysis, and control the position tolerance used for automatic grouping
- All life methods are now supported. Previously only ISO 281 was supported
- The load averaging and factoring is now considered in all bearing calculations and calculations that use bearing loads in some way
- Replaces previous functionality of a separate Planetary Bearing Life Summary section in the Bearing Results worksheet. The averaged and factored bearing results are consistent everywhere reducing the possibility of confusion and user error
Unequal load could be caused for example by gravity, positioning errors, bearing internal clearance variation. When Kγ is enabled, it is assumed that these effects are accounted for by the Kγ factor, so gravity should be disabled and there should not be planet bearing positioning and RIC variations in the model as this would lead to double accounting.
The benefit of using Kγ is that it is not necessary to run multiple load cases at different rotation angles of the planetary carrier and large parametric studies to examine variability, so it saves time. This approach is commonly used in wind turbine design and certification. However, using Kγ is a simplification and Romax is capable of much more detailed studies of unequal planetary load sharing and bearing performance. It is the user’s choice whether to use the faster simplified Kγ approach or do more detailed analysis and let Romax simulate the actual bearing performance without averaging the loads.
New Options for Solid and Split Rings in 4-point Contact Ball Bearings
This development enables 4-point contact ball bearings with a two-piece outer ring or solid rings (Conrad assembly).
Previously Romax software assumed that 4-point contact ball bearings always have a two-piece inner ring. However, 4-point contact ball bearings with solid rings assembled using the Conrad method also exist, and it is technically feasible to have a two-piece outer ring too.
When defining and editing a 3/4-point contact ball bearing in the Edit Custom Bearing dialog there are new options in the Construction tab for Filling method:
- Two piece inner (default for 4-point and 3-point with 2 contacts on inner and 1 on outer)
- Two piece outer (default for 3-point with 1 contact on inner and 2 on outer)
- Conrad
This allows users to model 4-points contact ball bearings with solid rings and only apply an axial constraint on one side of each ring, providing more modelling freedom.
NOTE: This feature was initially made available to users of 2023.1 via an update (240224) in February 2024. This is the first major release to include this feature.
Roller-rib Contact Models – Licensing and Usability Enhancements
The interaction between the rollers and the ribs in cylindrical roller (CRB) and taper roller (TRB) bearings can be represented in 2 different ways in Romax:
- a higher fidelity variable height contact model (previously referred to as ‘new’ or ‘improved’)
- a lower fidelity fixed height contact model (previously referred to as ‘legacy’)
These have been renamed and modified in their usage and licensing to make them more widely available and improve consistency.
The higher fidelity variable height model is no longer restricted to Romax Spin advanced bearing licensing and is used whenever possible. The lower fidelity fixed height model is used as a fallback option when needed. This ensures that the highest fidelity model is used when possible and core static analysis results don’t change depending on licensing.
Solvers
Upgrade of FE Solvers
The Finite Element (FE) tool suite within Romax has been updated to the latest available version. Some key capabilities of the FE tool suite within Romax are:
- 3rd party FE file access (Nastran, OptiStruct, Ansys, Abaqus)
- Mesh generations
- Static and dynamic condensations
- Mode shape calculations
- Static analysis solutions and visualisations (deflections/stress/strain)
Minor fixes and enhancements are described below.
File Access Compatibilities
- Support for the *TIE ADJUST parameter for Abaqus file exports
- Support for reading the Optistruct MAT9ORT orthotropic material card.
- Fix to avoid application hanging when reading Nastran input files which have INCLUDE statements that exceed 72 characters on a single line.









